个人信息不会泄露给第三方

历史总是惊人的相似。
这几天,长城汽车声称被“黑”了,对手是长安汽车。而上一次,2018年10月,长城汽车同样声称被“黑”,对方是自主品牌一哥吉利。
这一次,长城汽车够狠,直接将刊发“黑”文的自媒体账号都曝光了,里面有很多熟悉的面孔。
简单回顾一下这一次所谓的“黑公关”事件。
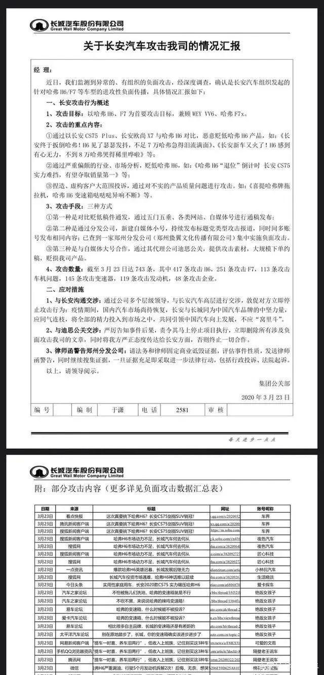
近日,网络曝光一组来自长城汽车股份有限公司的内部汇报文件,名为《关于长安汽车攻击我司的情况汇报》。
文件明确表示,长城汽车监测到异常的、有组织的负面攻击,确认是长安汽车组织发起的针对哈弗H6 (配置|询价)/F7等车型的进攻性负面传播,还兼顾了WEY VV6、哈弗F7x。
文件中还罗列出三种攻击手段:
1、对比贬低稿件通发,通过五门五垂、各类网站、自媒体号进行通稿发布;
2、通过分发公司,新建自媒体小号,持续发布标题党类型攻击报道,同时间多账号发布相同内容;已查到一家郑州分发公司集中实施负面攻击;
3、与自媒体大号合作,通过其代理公司迪思公关,提供攻击素材,大规模下单约稿,贬损我司产品。
以上攻击内容,据文件显示,截至3月23日达743条,其中417条攻击H6,251条攻击F7,113条攻击车机问题,145条攻击变速器,119条攻击发动机,48条攻击企业。
具体内容也提到有,例如《长安终于扳倒哈弗!H6见了瑟瑟发抖,不足7万哈弗急得泪流满面》、《这次真要挑哈弗H6?长安CS75剑指SUV销冠!》……
辘爷仔细看了下,给人的感觉是,只要这段时间涉及到长城汽车负面的文章,几乎都被囊括了,有“一网打尽”的感觉。

辘爷比较庆幸,好在最近没啥兴趣写长城,否则也极有可能进入所谓的“黑”名单。
只要写了长城负面的,就是水军,就是“黑公关”在背后操控的,这样的逻辑让人无语。这跟网上很多水军的做法很相似,只要你写某家企业好或者某款车好,水军们会说是拿钱写的软文。说产品不好,你就是车黑。
不是“黑”文章,就是软文,这种非此即彼的混蛋逻辑让辘爷很无语。网络空间这么大,却容不得你按自己的兴趣爱好或心情去写几篇文章,尤其是这种远离时政的汽车类文章,生存环境竟然也这么恶劣。
目前,长安汽车还没有就此事发表声明,大家都在期待事情的最终进展。但辘爷认为,此事很有可能跟2018年那次一样,最终是仍然是不了了之。
再回顾一下2018年的那场“风波”。
2018年10月18日,长城汽车官方微博发声明称,长城汽车长期遭遇大量恶意攻击和抹黑,怀疑是有企业组织、预谋的“黑公关”。
长城在声明中提到了吉利汽车,还晒出了一张微信群名为“吉利汽车公关分群5”的聊天记录截图。该截图显示,一位微信头像带有“吉利汽车logo”的人表示要对有关长城的评论全部开黑,并说明了方向和标价。
此后,吉利汽车回应称,遭到抹黑,并没有做过此类事。浙江吉利控股集团董事长李书福则表示:“此次事件,要请合规部门检查相关预决算和相关合同,如果发现是企业内部人员所为,无论是谁,一定会依法依规进行处理。”
就在吉利汽车回应当日,长城汽车称,为自证清白已向警方报案。
2018年11月6日,吉利和长城的“黑公关”事件又更新了“剧情”。当日上午,北京海淀法院官网发布的消息显示,因认为长城汽车恶意传播虚假和误导性信息,损害了自己的商业信誉和商品声誉,浙江吉利控股集团汽车销售有限公司(以下简称吉利汽车)以商业诋毁纠纷为由,将长城汽车股份有限公司诉至法院,要求其停止侵权并赔礼道歉。目前,海淀法院正在受理此案件。
长城、长安和吉利,(按理说,辘爷应该把吉利的排名放在第一位的,毕竟是自主品牌大哥大,但考虑到长城眼下正在气头上,把它放在第二名的位置上,万一说辘爷这篇文章也是“黑公关”操控的咋办。)国内自主品牌三巨头,承担着振兴中国汽车工业的重任,但这哥仨的表现却让国人有些失望。因为这么多年来,国人最痛恨的就是“窝里恨”。
国人都不希望这三家企业成天玩“三国杀”,更希望看到他们能联起手共同做大做强中国汽车的自主品牌。然而,愿望总是良好的,现实总是很残酷。辘爷可以把话撂这里,类似的事件接下来还会有,至于主角是不是铁打的长城汽车还不好说。
魏建军的长城汽车也确实该反思了,套用那句英语:howold are you?(为什么老是你?)
都说一个人不可能两次过同一条河,可为什么长城汽车会再次经历同样的遭遇?中国的车企也不少了,为什么被“黑”的总是长城汽车?

也许有人会说枪打出头鸟,可比长城汽车风头更劲的鸟并不少啊。
这就好比国与国之间,人与人之间一样,如果周边的邻居都说你不好,动不动就拿你开“黑”,你能说自己是清白的吗?还是因为你长得跟包拯似的天生就黑?
辘爷认为,之所以被黑,无非两个主要原因:
竞争对手看你不顺眼,而且你的确有很多让人看了就难受的地方;
是可“黑”的内容太多,比如产品质量缺陷等问题。
第一个原因,长城汽车需要好好反思了,为什么这么遭竞争对手嫉恨?是因为一骑绝尘?没到那地步啊,至少,吉利汽车就比它强出不少。
至于第二个原因就更重要了。中国有句老话,苍蝇不叮无缝的蛋,或者说,身正不怕影子斜。你看日系车,再怎么说它们不好,卖得依然火爆。长城汽车为什么这么着急上火,是担心把自己的缺点放大,最终引发销量下滑吗?
长城汽车的质量缺陷这里就不提了,你懂得。

再说几句
对长城汽车来说,他们要担心的是,下一次“黑”它的会是谁?
辘爷认为,与其担心被“黑”,不如强大自己不断提高产品品质,让对方想“黑”都无处下手,这才是斗争的最高境界。
黑格尔说过,人类从历史中学到的唯一的教训,就是没有从历史中吸取到任何教训。
长城会吸取教训吗?魏建军能意识到问题出在哪里吗?
