个人信息不会泄露给第三方
作为比亚迪的旗舰SUV,唐DM (配置|询价)曾在2019年一月以单月销量6,908辆(乘联会公布数据),成就了中大型混动SUV车型中至今无人能打破的记录。

截至目前,唐系列的销量已经超过了21万辆,无论是作为一款自主品牌车,还是一款售价突破20万元的中型SUV来讲,这样的销量成绩都无疑证明了唐的成功。
现在,2021款唐DM更是携46项升级以及17项黑科技的到来,以豪华、智能体验的全面提升,使唐家族继续成为中国智能豪华SUV的标杆。
下面将以主推的型号四驱高性能版创世旗舰型(以下简称2021款唐DM)为例,看看2021款唐DM为用户带来了哪些惊喜!

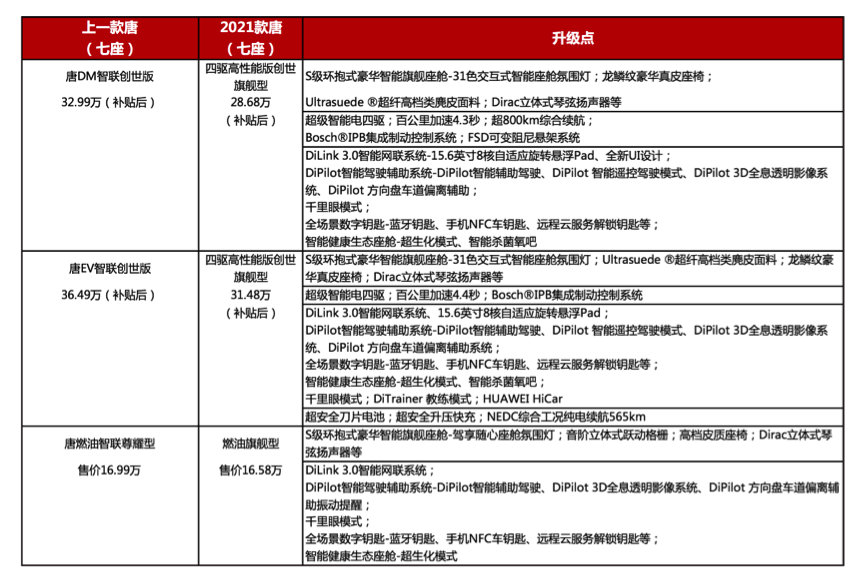
就四驱高性能版创世旗舰型而言,补贴后售价28.68万元,相比上一款顶配型号价格优惠了4万元多,新车价格在增加这么多配置、性能也大幅度提升、设计几乎“改头换面”的情况下,不升反降,给用户带来了“超大杯再度升级”的超值消费体验。
触手可及的品质提升

就像我们前面所讲,唐在比亚迪车型中的定位是豪华旗舰SUV,因此大气靓丽的造型是必不可少。外观上2021款唐DM使用了艾格打造的Dragon Face家族式语言,同时通过巧妙细节改变进一步提升了新车的造型气质。

整车在前格栅、轮圈和饰条等细节方面进行微调,就让这款SUV的整体比例变得更为协调美观,特别是车尾在进行调整之后,2021款唐DM更精致、干练,更符合中高端用户的审美。

车辆的内部提升更大,出自比亚迪全球内饰设计总监米开勒亲自操刀的全新内饰,S级 (配置|询价)环抱式豪华智能旗舰座舱、包括31色交互式智能座舱氛围灯、奥斯维超纤高档类麂皮面料、龙鳞纹豪华真皮座椅、Dirac立体式琴弦扬声器等等豪华配置加身,相对于上一款唐DM顶配,整体品质和配置得到明显提升。而新车在售价相对上款顶配的降低,更是给消费者带来“加量减价”的实惠感受。
最聪明贴心的插混SUV

作为一款能让当下用户追捧的高端自主SUV,“善解人意”的车机系统与保护安全的驾驶辅助科技都是必不可少。
2021款唐DM搭载最新版DiLink 3.0智能网联系统,相对于上一款车型,操作逻辑更加简单易用;语音识别系统也升级为识别率更高的最新科大讯飞语音引擎,增加模糊语义、童声识别和多人互动功能,让日常用车更加便利。
在驾驶安全方面,新款车型也毫不含糊。2021款唐DM配备DiPilot智能驾驶辅助系统,其LKS主动式车道保持功能与其他某些车型相比,在开启后于弯道行驶时表现极为稳定,并且其系统对车道线的识别能力有所提升。

此外,ICC智能领航系统的全面开放,在跟车和设定速度行驶的体验感上都非常出色。而BSD盲区监测功能不但能对侧后方盲区做到精准监测,还新增了开门预警和后方碰撞预警等实用功能,最大幅度降低可能因驾驶员疏忽大意造成的安全隐患。
还有千里眼模式、全场景数字钥匙、快递到车模式等等,都让新款车型的智能便利性大幅提升。
25万级性能最强悍的SUV
一如诞生之初,4.9秒的零百加速就成了唐DM的性能标签,搭载DM-p技术的2021款唐DM在性能上更是毫不妥协。

新车的电驱总成经过全新升级,电机效率提升3%,动力传输也变得更加直接。2021款唐DM拥有4.3秒的百公里加速实力,车辆的综合续航里程超过800公里。
这样的数据表现不但是25万级性能最强SUV,甚至可以说2021款唐DM已经达到顶级性能车的水平,对于对动力性有追求的用户而言是最佳的选择。

在强悍动力性之外,整车的操控也经过全新升级,在调校更为优秀的底盘部件下,2021款唐DM操控性和舒适性均有大幅提升。
如博世IPB智能集成制动系统,不但集合传统ESP功能,还新增CST舒适制动功能,让制动响应更迅速、更精准。而顶配车型搭载的FSD可变阻尼悬架系统,则可根据路况的变化自动调整阻力,过滤不同路面带来的颠簸感。
可以说,底盘升级之后的2021款唐DM,以不到30万的价格,就能够给予用户媲美百万级德系豪车奔驰GLE (配置|询价)、宝马X5的操控性能表现。
令对手胆寒的纯电SUV
除了性能超强的2021款唐DM,2021款唐EV这次也同步推出,继续巩固了比亚迪在大型纯电SUV领域的优势。
基于先进且高集成的比亚迪“e平台”,2021款唐EV有着彪悍的性能表现,其中2021款唐EV四驱高性能版智联创世旗舰型的零百加速仅需4.4秒。
而最令对手胆寒的是,2021款唐EV不但拥有超强性能与最长565公里的续航能力,它还是当下最安全的纯电SUV。与搭载三元锂电池的大部分对手不同,2021款唐EV是全球首款搭载刀片电池的电动SUV。

电池安全是纯电动车最重要的安全指标之一,检测动力电池安全的最严苛测试则是针刺测试。三元锂电池受制于材质特性无法通过针刺测试,但作为比亚迪拳头技术的“刀片电池”却通过了这项最严酷的测试,彻底为电动车用户解决电池安全痛点。
无可否认,作为20-30万元级自主品牌的旗舰级SUV,2021款唐已经升级了比肩国际豪华车搭载的配置,如可实现L2.5级自动驾驶的DiPilot智能驾驶辅助系统、DiLink 3.0智能网联系统、FSD可变阻尼悬架、环抱式豪华智能旗舰座舱等等,在同级竞品中鲜有对手。
另据官方消息,2021款唐EV还预计将于下半年在北欧上市,这也预示着中国品牌高质量出海步伐再次加速。

无论是高端车领域还是新能源市场,残酷而激烈的竞争无疑都在提醒着中国品牌车企时间已经不多,但我们相信作为“新能源汽车领导者”的比亚迪,绝不会坐以待毙,就像其以最大诚意打造的2021款唐就是很好的例证。(撰文|DMC)