个人信息不会泄露给第三方

谈到B级车你会想到什么车型,我想你的答案里一定会有凯美瑞 (配置|询价)、雅阁、迈腾,国产品牌在这个细分市场竞争力略显不足。随着凯美瑞的改款,我们也迎来了民族品牌红旗推出的红旗H6 (配置|询价),如果你已经准备买“日系三杰”了,不妨也来看一下红旗H6,或许能给你带来一些新发现。


红旗H6的首次亮相是在2022年广州车展,目前将于4月在上海车展正式上市。红旗汽车的造型一直留给我们大气沉稳的印象,而新车型红旗H6却一改往日风格,红旗H6采用最新的家族设计理念,整体造型时尚个性,不变的是,巨大进气格栅带来的超强视觉冲击力,整车前部的视觉重心都汇集于此。分体式大灯侵略性十足,配合修长的红色立体车标,轻松拿捏经典大气、时尚运动这些关键词。

来到车身侧面,溜背车身,线条十分流畅,悬浮式车顶给予它超高的侧颜,车身还塑造多个光影面,肌肉般的紧致线条惹人喜欢,在日光下效果非常明显,运动氛围彰显无遗。红色的竖向立标也在告诉你,你没看错,这就是红旗打造的车身。车身尺寸方面,长宽高分别为4990*1880*1455 mm,轴距达到2920 mm。

车尾部分圆润饱满,贯穿式LED尾灯最为吸睛,尾灯部分也同样采用分体设计,呼应车头部分的分体大灯设计,宽体低趴的视觉效果进一步提升。中置双出的排气强调它的运动性,微微上扬的尾翼与车体的融合相得益彰。小姐姐觉得红旗汽车在外形设计上确实下了功夫,配得上民族品牌的称号。

我们再来看看今年改款后的凯美瑞,外观上没有太大的变动。改款凯美瑞豪华版系列车型新增环绕式车身高级镀铬条套件,前后保险杠及侧裙处都可以看到变动。前脸部分,依然沿用丰田家族式设计语言,鹰眼式LED大灯依旧凶悍犀利,进气格栅略微改动。值得一提的是改款凯美瑞运动版车型,它的前脸凶悍,下包围改动亮眼,车头层次感分明。

车身侧面,除了前面提到的豪华版车身侧裙的增加,与改款前来看,基本无差。一条平滑的腰线从车头延至车位,没有波澜,车顶顺畅的流线,起伏得当,每个部分都在展现它的沉稳自若和历经数代沉淀出的从容不迫。尺寸方面,按车型分为三个尺寸,其中精英版、精英PLUS版、领先版、旗舰版尺寸为4885*1840*1455 mm,蜂尚版、骑士版尺寸为4900*1840*1455 mm,而豪华版为4905*1840*1455 mm,仅车身长度略微不同,轴距都为2825 mm。

最后看下改款凯美瑞的车尾部分,同样没有什么变化,横向LED尾灯、鲨鱼鳍,还有微微隆起的车尾,都在沉稳的基础上寻找动感,双边单出的排气是真排气,排气两侧的条状雾灯也点缀出错落感。
今天的二位主角在车身尺寸上相比较,红旗H6占优,外观风格方面大相径庭,孰俊孰美在于各位看官啦。年轻运动已经成为当下最热门的设计风格了,红旗H6像是位年轻时尚,热爱运动的潮男,虽年富力强,但也大气稳健;而凯美瑞还是那位玉树临风的职场精英,浅尝世事的他,内心早已不再轻易泛起波澜。


看看车内,红旗H6采用T字型对称设计,以中控大屏数轴为轴心对称,视觉效果简洁中正。除12.6英寸的中控大屏,12.3英寸的仪表盘也为液晶显示,电子挡杆等科技感配置也一样没少。应用环抱式座舱、运动座椅、三幅式平底方向盘,运动氛围烘托得当,即刻享受沉浸驾驶体验。门板上的彩色饰条,也在强调豪华运动。

再看看改款凯美瑞的内饰,变化不大,继续沿用了Y字型设计的科技座舱,科技座舱当然也要有科技配置来支持,除了抬头显示,凯美瑞还有彩色液晶仪表盘和彩色液晶中控大屏,根据不同的配置,仪表盘有4.2英寸、7英寸、12.3英寸这三种尺寸,而中控大屏的尺寸也有8英寸和10.1英寸两种。凯美瑞内饰整体风格沉稳,金属拉丝饰条的装点不失豪华感,还能兼顾家用。


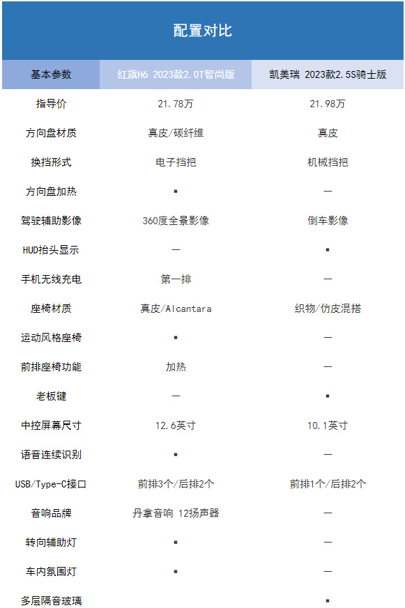
配置方面我们以指导价最为接近且关注度较高的两款车型进行对比。对比车型为指导价21.78万的红旗H6 2023款2.0T致尚版和指导价21.98万的凯美瑞 2023款2.5S骑士版。两车的配置差异在主动安全方面凯美瑞多出了副驾膝部安全气囊;辅助驾驶方面红旗H6多出疲劳提醒、陡坡缓降、并线辅助等功能,且配有360度全景影像,凯美瑞则多出HUD抬头显示。


红旗H6作为轿跑车型,所以全系都搭载了2.0T的发动机,匹配爱信8速手自一体变速箱。我们此次对比的红旗H6车型为2.0T高功率版本,最大功率为185千瓦,峰值扭矩为380牛·米,百公里加速时间仅为6.8秒,官方给出的WLTC综合油耗为6.8L/100km。另外需要提到的是,红旗H6与现有车型红旗H5 (配置|询价)是同平台打造,顶配红旗H6车型还有CDC悬挂系统。

老朋友凯美瑞还是采用2.5升自然吸气发动机,匹配爱信为丰田TNGA架构打造的Direct shift-8AT变速系统,最大功率152千瓦,最大扭矩244牛·米,官方WLTC综合工况油耗为6.24L/100km。双擎版本车型则搭载2.5L混动系统,其中2.5L发动机的最大功率为131千瓦,最大扭矩为221牛·米,传动系统则匹配E-CVT电子无级变速系统。
总的来说B级车的动力都能满足日常的需求,只是今天的两款车型在动力调校上有所不同,从数据上看,红旗H6动力更加澎湃,油耗也有不错的表现,是一台出色的运动型轿车。在舒适中寻找运动感的凯美瑞虽然没有亮眼的动力表现,对于日常家用动力足够了,经济性也有不错表现,省心稳定是它一贯的印象。
小姐姐总结
潮男红旗H6足够亮眼,极具个性、时尚大气的外观,在满足大空间需求的同时,澎湃的动力也能在红绿灯起步时,带给你那么一点虚荣心的满足。事业稳定的职场精英凯美瑞依然从容沉稳,不急不慢的动力响应,商务家用兼可的外形尺寸,油耗低、保值率高都能是你选择它的理由。如果你看重外形的帅气时尚,对驾驶感受有要求,那么红旗H6是台出色的座驾,如果你无心激烈驾驶,追求稳定经济,那丰田凯美瑞依然是那个可靠的伙伴。