个人信息不会泄露给第三方

春节假期过后,新型冠状病毒引发的肺炎疫情仍在持续蔓延。2月10日起,已经有部分省市的企业复工投产,但是还有一些企业地处疫情较严重的区域暂时无法复工。
同时由于疫情严重劳动力不足,即使是复工的企业,目前产能也难以达到预期。
而对于汽车制造和零部件制造行业来说,无法复工造成的后果目前已经逐步向外蔓延,从影响企业自身和国内产业链,到现在影响海外产业链——几个大型海外整车厂已经相继停产。
目前,全球汽车产量最高的工厂——现代蔚山工厂已经停产,此外韩国境内还有起亚汽车工厂、雷诺与三星合资品牌雷诺三星工厂也已停产。
日本境内,日产汽车九州工厂也在2月14日停产,同时,2月17日、24日还将停产两天。捷豹路虎汽车、菲亚特克莱斯勒(FCA)公司也警告称,零部件供应目前已经十分紧张,几乎站在了停产的边缘。
一些海外整车厂停产,说明中国的疫情对汽车制造业的影响持续发酵,对于工业的影响日趋明显。同时,从另一个侧面可以看出,中国汽车零部件供应商的全球化进度不断加快,并且重要性也越来越高。
韩国成停产重灾区 现代起亚雷诺都中招
由于新冠病毒疫情影响,目前已经有多家海外汽车厂商停产或面临停产危险目前,全球汽车产量最高的工厂——现代蔚山工厂已经停产,此外韩国境内还有起亚汽车工厂、雷诺与三星合资品牌雷诺三星工厂也已停产。
1、现代汽车:停产日损7亿,比北京奔驰还惨
现代是中国境外第一家停产的车企。2月4日,现代集团宣布,由于来自中国的零部件短缺,现代集团将在韩国境内暂停汽车生产。同时,起亚也将放缓在韩国的汽车生产。
现代汽车目前在韩国共有7家工厂,其中5家集中在蔚山。从2月4日起,现代蔚山工厂就开始放慢生产速度。2月7日起,5座现代蔚山工厂全部停产。
据了解,蔚山的五座工厂年产可以达到140万辆,是全球产量最大的整车工厂。受此次停工影响,蔚山工厂的2.5万名工人目前已经放假,复工时间也还没有确定。
现代汽车工会发言人2月10日表示,位于中国的供应商已于当日在中国恢复生产,现代在韩国的工厂也将于2月11日-17日逐步恢复生产。
疫情影响加剧:多家海外车企被迫停产,现代日亏7亿
现代集团表示,由于供应链厂商的一名工人确诊为新型冠状病毒感染,导致工厂停工,因此现代集团韩国工厂的零部件无法得到及时供应。现代汽车在制造过程中十分依赖中国出口的汽车零部件,因此中国供应厂商的停产将对现代产生较大影响。
现代集团在韩国的工厂产能巨大,旗下品牌现代和起亚在韩国工厂的年产量约占集团总产量的40%。2019年,现代集团旗下现代汽车和起亚汽车年产量为720万辆。受韩国工厂停产影响,现代集团或将在俄罗斯、土耳其、捷克和美国的生产线弥补韩国工厂的产能。
现代集团表示,目前公司正在采取各种补救措施,最大程度减少损失,也希望在中国以外地区尽快找到替代供应商。
据外媒法新社报道,此次现代工厂停工的原因是车用线束短缺。线束是各种电子设备中常见的部件,用来连接电子设备。线束这一部件虽然不起眼,但在汽车内也发挥了重要作用。
一名现代蔚山工厂的员工表示:“非常可惜,我现在不能上班,也不得不接受减薪。这令人非常难受。”
此次停产,对于现代来说影响巨大。分析师预计,如果现代工厂停产5天,将至少损失6000亿韩元(约合35.2亿元人民币),相当于每日损失7亿人民币,比北京奔驰工厂停产每天损失4亿人民币还要严重。
2、起亚汽车:现代起亚一家亲,断供产品都一样
现代汽车线束短缺停产,必定也会影响集团另一个品牌起亚汽车。事实也确实如此,起亚汽车在韩国的工厂在2月10日停产了。
据外媒美国有线电视新闻网CNN报道,起亚汽车发言人2月10日表示,起亚汽车暂停了韩国三家工厂的几乎所有生产。
起亚汽车发言人表示,由于中国线束供应问题,目前位于所下里、华城和光州的三座起亚工厂已经暂时关闭。起亚位于光州的军用车生产线目前还在进行生产,没有关闭。起亚汽车发言人表示,位于华城的工厂已于2月11日恢复生产,其他两个地区的工厂也将在12日恢复生产。
起亚汽车发言人说:“我们正在努力,从已经恢复生产的中国工厂以及韩国、东南亚的工厂获取供应。”
3、雷诺汽车:停产4天 持续断供风险增加
雷诺汽车与三星的合资品牌雷诺三星汽车目前也已停止生产,而停产的原因也是线束断供。
据外媒韩国《中央日报》2月6日报道,由于来自中国的线束零部件断供,位于韩国釜山的雷诺三星RSM工厂将于2月11日起停产,此次停产将持续2-3天。不过,由于中国供应厂商复工比较缓慢,即使线束产品开始供应,工厂的生产也不能立即恢复正常。
雷诺发言人2月7日表示,停产将持续4天,他表示:“由于釜山所处地理位置特殊,因此位于这里的工厂有更大的断供风险,目前也是断供最频繁的地点。”
此外,发言人还表示,雷诺及其联盟日产正在密切合作,以应对供应中断的问题。
日本和欧洲也未能幸免 多家车企严阵以待
韩国共有三家车企目前已经停产,其中还有世界整车产量最高的工厂——现代蔚山工厂。日本车企也面临这样的问题,日产汽车九州工厂将于2月14日停产。同时,捷豹路虎汽车、菲亚特克莱斯勒(FCA)公司也警告,零部件供应目前已经十分紧张,几乎站在了停产的边缘。
1、日产汽车:停产三天 影响3000辆车
据日本媒体《日经新闻》报道,目前来自中国的零部件供应非常紧张,日本企业难以从中国采购到零部件,因此日本的整车工厂也面临停产和减产的可能。
日产位于九州的工厂目前遇到了零部件供应不足的情况。2月10日,日产汽车发言人表示,2月14日九州工厂的2条生产线将全部停产;2月17日,另一条主要生产出口车的生产线也将停产。此外,在其他非停工日的上班时间也有调整,从每班8小时调整为7小时,每天工厂生产时间将减少2小时。根据预测,此次停产将影响日产3000辆汽车的生产与交付工作。
另有媒体报道称,除了2月14日、2月17日停工之外,2月24日日产九州工厂也将停工一天,停工时间有所延长。受日产九州工厂停产,日产子公司日产车体的九州工厂也将于2月15日和2月22日停工两天。
疫情影响加剧:多家海外车企被迫停产,现代日亏7亿
日产汽车在日本共有7座整车厂以及3座零部件工厂,受影响的九州工厂目前产能可达每年53万辆。同时,九州工厂也是日产汽车在日本境内最大的一家整车工厂。
据了解,日产汽车九州工厂有约4500名工人,2018年全年,这家工厂一共生产了43.4万辆汽车,占日产在日本国内总产量的一半左右。
2、FCA:欧洲工厂零部件库存紧张 急需中国供应
再将目光转向欧洲。据外媒《金融时报》报道,菲亚特克莱斯勒汽车公司(FCA)表示,由于中国零部件工厂的停产,其在欧洲的一家工厂库存告急,将在几周之内被迫停产。
FCA首席执行官Mike Manley表示,受疫情蔓延影响,位于中国的四家供应商目前已经停产,而其中一家还是“关键”零部件。目前,这家“关键”零部件企业正在将FCA欧洲工厂置于危险境地。
同时,Manley对未来的供应形势表示担忧,如果中国的供应商在2月底还没有复工,另外三家零部件工厂的库存可能也会中断。
Manley表示,在两周到四周的时间里,FCA公司将明确是否采取工厂停产的措施。不过,目前还没有确定是哪家工厂。
目前,FCA公司内部已经开始盘点零件库存,并评估目前潜在的停产危险。同时,FCA公司目前也已开始寻求替代产品。不过,由于替代产品需要经过一定时间的测试、认证工作,因此整个过程耗费时间可能较长。
3、捷豹路虎汽车:警告供应链面临危险
2月7日,捷豹路虎汽车发布财报,公司在财报中表示,中国的疫情持续蔓延,可能影响到公司第四季度的业绩,目前要量化疫情对公司的影响还为时尚早。
然而,仅仅过去2天时间,2月9日,捷豹路虎汽车又发布了公告,公告中说,如果疫情持续肆虐,中国以外的供应链也将受到影响。此外,路虎汽车在江苏常熟的工厂复工也受到影响,目前工厂仍未复工,复工时间也暂未确定。
中国零部件企业复工缓慢 车企相继面临供应中断
大量整车厂因零部件短缺停产,而生产这些零部件的工厂因疫情影响却迟迟不能复工。目前,共有4家海外整车厂停产或已经确认即将停产。韩国现代和起亚两家车企短缺的零部件是线束,车东西已经找到了线束供应的源头。
据外媒《韩国时报》报道,目前,现代和起亚韩国工厂的线束零件主要来源于韩国的三家企业,分别是京信公司、Yura公司和THN公司。
1、京信公司
根据供应厂商京信公司官网显示的消息,目前这家公司在全球共有10家分公司,其中中国有4家。这四家公司分别是青岛京信电子有限公司、青岛即墨京信电子有限公司、江苏京信电子有限公司和安徽京信电子有限公司。
韩国京信公司发言人日前接受外媒路透社采访时表示:“目前公司正处于紧急状态。”
2、Yura公司
Yura公司目前在在韩国共有6家工厂,在中国有威海第一工厂、威海第二工厂、荣成工厂、烟台工厂、菏泽工厂、北京工厂、保定工厂、乐陵工厂、四川工厂共9家工厂。Yura公司的业务在东南亚、欧洲和南美洲也有分布。
3、THN公司
THN公司目前在韩国、中国、巴西、巴拉圭和菲律宾都设有零部件工厂。其中,中国工厂最多,共设有6家工厂,分别是青岛三承电装有限公司、东海三明电装、威海瑞翔电子装配有限公司、三贤电装、山东三禛电器装配有限公司和山东三禛电器装配有限公司巨野分公司。此外,韩国的3家工厂也生产线束产品为现代汽车供货。
因此,梳理现代和起亚汽车停产的事件可以发现:
由于疫情蔓延,京信公司、Yura公司和THN公司的中国工厂被迫停工。接下来韩国工厂在中国春节假期之前预留至少可以使用三周的线束库存告急,无法满足生产,导致韩国工厂停工。不过,由于中国工厂复工后产能无法保障,可能有些工厂暂时还没有复工,供应问题不能立即解决。
目前,京信公司和Yura公司已经决定,将提高韩国和东南亚国家工厂的产量,弥补中国目前产能不足的状况。
虽然日、韩、欧洲有多家企业出现了断供或即将断供的情况,但媒体只有报道了韩国厂商具体的零部件断供情况,因而得以顺藤摸瓜,找到具体是哪些厂家出现了问题。
而日产、FCA等企业断供的具体零部件目前还没有媒体报道,同时厂商也没有透露这方面的信息。因此无从了解具体是哪些国内供应商停产到了其生产进度。
零部件企业出海已成常态 全球化布局各有高招
多家海外车企因零部件短缺被迫停产,这也说明中国的零部件供应商除了满足国内车企的需求,也在供应全球汽车产业链。那么国内汽车零部件出海的情况如何呢?
海关统计数据显示,自2014年以来,我国汽车零部件制造行业出口额一直保持在600亿美元(约合4200亿元人民币)以上,占全部汽车产品出口比例的75%以上,零部件是汽车产品出口的主力军。
英国品牌价值评估机构Brand Finance发布的“2018年全球最有价值的零部件品牌榜”显示,2018年,全球最有价值的零部件企业是法雷奥,其次是麦格纳、安波福,中国的均胜电子排名第七。中国其他零部件品牌如潍柴集团、华域汽车等也进入2019年全球汽车零部件百强行列。
不过,中国零部件企业的竞争力目前仍不如国际零部件行业巨头。
由于车企产能过剩的现象不断显现,车企的经营、生存都面临挑战。与整车企业直接联系的就是零部件企业。这些零部件企业也在努力探索谋求转型,其中一个重要方向就是出海。
经过多年的发展,中国零部件企业的出海模式,已经从中国制造,销往全球的模式,升级到了海外研发、海外生产、海外销售的模式,进入了一个新阶段,以下是一些典型零部件企业的出海案例。
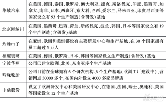
1、均胜电子
均胜电子本是一家塑料件加工企业,不过公司通过多次企业创新升级和海外并购,得到了更多市场。目前,均胜电子已经在智能驾驶、汽车安全产品、汽车功能件、新能源汽车动力控制等领域研发产品,实现零部件制造的升级。
目前均胜电子在亚洲、欧洲都设有主要研发基地,在30多个国家都开展了零部件业务,员工超过5万人。均胜电子官方网站显示,与均胜电子合作的OEM车企共有62家,合作的Tier 1厂商也有11家。
2、潍柴集团
潍柴集团以出口贸易、跨国并购、当地制造三种方式实现出海战略。
在出口贸易方面,潍柴集团动力总成、整车整机、液压控制和汽车零部件远销全球100多个国家和地区,同时也在30多个国家建立了办事处。在跨国并购方面,潍柴集团从2009年以来,通过并购拓展了发动机、液压技术等领域的发展。同时,潍柴集团还在东南亚、北美等国家建立研发和制造基地,促进企业。
3、北京海纳川
北京海纳川是一家专门研发制造汽车零部件的企业,目前产品覆盖汽车的内饰、外饰、动力系统、底盘系统、座椅、车身、电子电器等方面。海纳川目前的全球产业布局覆盖了亚洲、欧洲、北美洲和南美洲的9个国家,同时建立了32个基地和研发中心。
疫情影响加剧:多家海外车企被迫停产,现代日亏7亿疫情影响加剧:多家海外车企被迫停产,现代日亏7亿。

国内典型汽车零部件企业全球化布局(表格来自《中国汽车零部件产业发展报告(2018~2019)》)
此外,许多国际知名零部件企业看好中国市场,也纷纷在中国开设分公司与工厂,进行本地生产。
他们生产的产品,一方面满足中国境内的车企需求外,甚至还返销往欧美、日韩等地区。比如前文提到的韩国京信、Yura和THN三家公司,就是在中国生产零车用线束,销往韩国。
4、麦格纳
麦格纳是零部件供应企业当中的龙头,在中国共有31家工厂、10个研发中心,另外还有部分销售中心共55个办公地点。
目前,麦格纳在中国为车身、底盘、外饰、座椅、动力总成、电子、后视镜、电子锁、整车设计与代工制造多个领域分别建立了工厂或研发中心。麦格纳在全球共有16.6万名员工,中国员工有18750名,大约占全球员工的11%。
5、博世
博世设在中国大陆的制造工厂共有23个,主要制造电动车的电机、变速箱和电力设备,并出口到其他国家。在武汉的两家工厂主要制造汽车转向系统和热力技术;在芜湖的工厂生产多媒体娱乐系统;南京工厂生产助力系统;常州工厂生产智能网联汽车和自动驾驶汽车产品……此外,博世在无锡、太仓也有工厂。
2019年,博世在亚太地区的销售总额达到225亿欧元(约合1720亿元人民币),其中中国的销售额达到100亿欧元(约合760亿元人民币)。
全球车企依赖中国零部件 本地企业还需产业升级
中国,有众多的零部件制造商出海,同时也有众多外国企业来华投资,中国在全球汽车产业链的参与程度越来越大。
再回到车企海外工厂停工的事件。总共5家车企、11家工厂停产,越来越多的车企开始警告供应链问题。已经停工的车企几乎都表示,如果停工时间不长,可以利用复工后周末的时间补足产量。
不过,停产给车企造成的经济损失却是实实在在的。现代韩国蔚山的5家工厂停产5天左右预计损失达35亿元人民币,日产日本九州工厂停产2天预计3000辆车交付受影响,雷诺三星工厂停产4天,起亚工厂也停产1-2天。
似乎车企停产时间不算长,但停产一天给车企带来的损失都是巨大的,而且停产时间越长,损失就越大。
位于中国的零部件企业在2月10日之后逐渐复工,相信会缓解整个供应链的压力。
我国每年出口汽车零部件都能达到600亿美元(约合4200亿元人民币)以上,占汽车制造业出口总额的75%以上,是汽车产品出口的主力。
目前,我国汽车零部件制造企业超过13000家,年产值超过3万亿元人民币,在汽车制造行业整体表现疲软的今天,仍然保持更强劲的增长力。这离不开零部件企业的技术创新和产业升级,同时也有零部件企业拓展海外市场,占领更广阔天地。
零部件企业出海,一旦成功,这既是海外企业零部件制造技术的肯定,同时也能让中国零部件企业又更多收入,可谓一举两得。
不过,中国出口的汽车零部件产品,大多产品附加值都比较低。玻璃、保险杠、线束、刹车片比较常见,但是汽车关键零部件占出口额度比例较低。这也就说明,中国零部件企业除了几家巨头之外,整体上还是代工工厂的水平。而代工工厂生产的模式,在全球经济一体化的今天,显然不再适合中国的国情。
另外值得注意的是,在每年4200亿人民币的汽车产品出口规模中,有一定的份额还是由于外资企业在中国设立的公司出口的,并非是中资零部件企业出口。
这都说明,中国零部件企业还需要进一步提升研发能力,向着零部件产业的核心地带前进。另一方面,则是增强竞争力,进一步扩大市场份额。
结语:中国汽车零部件企业影响全球产业发展
由于疫情的不断蔓延,中国零部件厂商也被迫停产,产品交付也会延后。这打击了依赖中国零部件的外国整车厂。
这两天,中国的汽车制造行业和零部件制造行业开始渐渐复工,但湖北的企业还要等到下周才有可能复工。疫情对国外车企的影响可能还将持续。希望这次疫情能够早点结束,让人们的健康不要再受打击。