个人信息不会泄露给第三方

“在家里憋得慌,不如出来看看车。”在“五一”小长假的首日,陈女士选择和家人一起来到广州市内的一家4S店。
过往的“五一”小长假,各大车展纷纷开门迎客,而今年受新冠肺炎疫情影响,广州的车展已经全部被取消。
但汽车消费的热度不能减。就在4月29日,国家发改委等十一部门发布《关于稳定和扩大汽车消费若干措施的通知》(以下简称“通知”),提出完善新能源汽车购置相关财税支持政策、加快淘汰报废老旧柴油货车、畅通二手车流通交易、用好汽车消费金融等五方面措施。
此前已经有超过21个省市提出鼓励汽车消费的措施。在各种补贴的加持之下,消费者在这个“五一”购车的热情如何?时代财经在5月1日实地走访了广州市内的汽车销售点。

4S店内的宣传信息。(图片来源:时代财经 梁施婷 摄)
5月1日下午3点,位于黄埔大道的一汽丰田4S店内充斥嘈杂的音乐声和人流声。时代财经在逗留的20分钟里看见陆续有顾客前来选购和咨询。
4S店的一名经理向时代财经表示,“五一”的车展取消,导致了更多顾客到店选购。他估计,“五一”的客流较平时多了大约三分之一。
人流多了同样带来了不错的成交量。据上述经理透露,一天成交的数量可以达到20单。
而在价格方面,时代财经了解到,目前的车价仍然稳定。但因为各种补贴多了,4S店的经理认为现在买车会较平时更为划算。
为了迎接“五一”这个消费周,广州市在4月28日已经启动了“花城盛惠·快乐广购”汽车消费惠民活动。市政府透露,财政叠加各车企补贴合计将投入超过10亿元支持汽车消费。
根据此前公布的标准,从3月至12月底,个人消费者购买新能源汽车给予每车1万元综合性补贴。12月31日前,对置换二手车的消费者,在广州注册登记的汽车销售企业,购买“国六”标准新车的,每辆给予3000元补助;购买安全高效且技术先进的低油耗汽油车、节油效果明显的非插电混合动力汽车的,每辆给予6000元补助。
黄先生(化名)一家也选择在“五一”首日购车。不过,他表示自己本身就有换车的打算,并不全是因为补贴。
以黄先生看中的丰田荣放 (配置|询价)为例,店内展示的售价为19.48万元,算上各种补贴之后,黄先生表示最终可以省5000元。但他觉得目前补贴的力度不算很大。
根据4S店内的广告牌展示,购车的置换补贴最高能达到13000元,除了政府的置换补贴3000元之外,还包括一汽丰田给予的最高1万元的补贴。
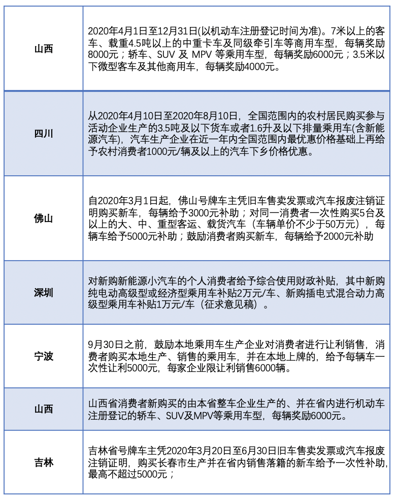
从政府的补贴来看,根据各地政府公开的信息,财政对购买新车的补贴在2000至6000元不等。
而作为广州的兄弟城市,深圳在这方面算得上是最大手笔。深圳在征求意见稿中提出,在今年12月31日前,对新购纯电动高级型或经济型乘用车补贴2万元/车、新购插电式混合动力高级型乘用车补贴1万元/车。

部分省市的购车补贴。(图片来源: 时代财经 制)
不过,综合各种补贴来看,购车优惠究竟哪家给出的力度更强?这就不得不提“多金”的上海。
在“五一”期间,上海推出了首个“五五购物节”。拼多多更是率先宣布,豪掷15亿元对各类商品进行补贴,其中包含55辆上汽集团新款汽车,每辆车最低直补超过10万元。
以其中一款受补贴的汽车凯迪拉克XT5 (配置|询价)为例,官方指导价在32.97万元至46.97万元。以最低直补10万元来算,再减去政府对置换燃油汽车的补贴,到手不超过36.57万。

上海举办汽车消费嘉年华全场五五折。
在政府大力推动汽车消费的背景下,相关的配套政策也迎来了调整。上海市自今年3月起到年底,在原有年度计划基础上新增4万个非营业性客车额度投放数量。目前,相关政策已在3月份落地。
深圳市交通运输局也在4月9日宣布,面向个人配置1万个混合动力小汽车指标,只能用于新购车辆上牌。
而广州则明确,截至2020年底,每月都将配置不少于1万个中小客车竞价指标,并对非本市籍居民参与中小客车指标竞价的取消医保审核要求。
数据显示,中国汽车保有量在去年年底已达到2.6亿辆,保守估计10%的车辆已进入置换期。中国汽车流通协会会长沈进军曾表示,盘活二手车存量,通过置换、交易来拉动新车增量显得十分重要。他预计,未来二手车市场空间望超6000万辆。