个人信息不会泄露给第三方
【有车以后 导购】近年来国产品牌的发展壮大我们都有目共睹,部分龙头车企在积累一定经验和资本后,不甘心长期处于低端区,纷纷开启品牌向上之路。它们中的绝大多数都另起炉灶推出全新高端品牌,以全新形象征战市场,比如奇瑞的EXEED星途。在刚刚结束的成都车展上,星途旗下第二款车型LX (配置|询价)正式公布预售价:12.79-15.59万元。如果手握15万购车预算,你是会选择高端国产品牌还是合资品牌呢?接下来咱们就拿星途LX和一汽-大众T-ROC 探歌 (配置|询价)(以下简称探歌)来做一番对比,看看它们都有哪些优势和劣势。


作为一个全新的品牌,星途并没有太多的“包袱”,因此在设计方面可以较为大胆地展开。从正脸看去,星途LX运用大量横向元素,最上方为粗壮的横向镀铬饰条,“EXEED”品牌LOGO气场强大。两侧狭长的大灯与前格栅相连,加之下部采用分离式设计的多层横向车身同色饰条,层次丰富的同时也有效拉伸了前脸的视觉宽度。

探歌在发布之初同样采用了不同于以往大众车型的设计风格,大尺寸六边形前格栅与两侧熏黑的大灯相连,下方的环形LED日行灯则是前脸的点睛之笔,点亮后有着不错的视觉效果。不过虽然在设计上有所创新,但探歌依旧没有摆脱大众较为沉稳的主基调,而这种“老少通吃”的设计深受不少消费者的喜爱,也是其能够一直保持热销的原因之一。

来到车尾,星途LX的设计相较车头要简洁不少,横向贯穿式尾灯紧随当下设计潮流,灯带下方的“EXEED”LOGO与前脸镀铬饰条LOGO相呼应,增强了车尾的辨识度。除此之外,大量折线的运用也有效增强了车尾的雕塑感。

探歌的车尾则运用了大量几何元素进行设计,线条凌厉,棱角分明。尾门上下两根折线十分硬朗,很好地为车尾营造出层次感。牌照架则位于保险杠中部,上方大面积留白的设计手法也深受亚洲消费者的喜爱。


来到车内,星途LX的中控台采用环抱式设计,同时通过木纹饰条、贯穿式横向空调出风口以及下方浅色饰板的搭配,营造出丰富的层次感。而车内最亮眼的设计还属驾驶员正前方的双12.3英寸横贯式液晶屏,且为全系标配,科技感的营造十分到位。值得一提的是,星途LX搭载与百度共同研发的雄狮智云Lion 3.0系统,除了常规车机功能外,Lion 3.0系统还具备深度人脸识别功能,可在识别人脸后载入个性化的空调座椅设定。同时该系统还支持AR增强实景导航,通过将地图与真实场景融合,使得行驶路线更加清晰直观。

探歌同样采用大众家族最新的内饰设计风格,非对称式中控台略微偏向驾驶员,配合大量几何元素的运用,战斗气息十足。同时,探歌内饰支持选装车身同色面板,使得车内看上去更加个性。不过在星途LX的内饰设计面前,散发着“德系严谨”气息的探歌还是有些黯然失色,即便顶配车型搭载10.3英寸液晶仪表+8英寸中控屏的组合,与星途LX的双12.3英寸横贯式液晶屏相比还是有些“过时”了。不过好在大众的人机工学设计一直都十分出色,用户上手也没有太大难度。

首先让我们来对比一下星途LX和探歌的车身尺寸。

探歌在引入国内时对车身进行了加长,从小型SUV摇身一变成为紧凑型SUV。不过即便如此,探歌的车身尺寸依旧不及星途LX,尤其是车身长度,215mm的差距为星途LX带来了“压倒性”的优势,单从外观来说,星途LX看起来就更大气。

回到空间本身,得益于更宽更高的车身,星途LX的车内横向空间以及头部空间表现要优于探歌。轴距则是探歌略微占优,但是差距不大,理论上后排腿部空间表现应该较为相近。值得一提的是,星途LX后排地台中央凸起不算太高,对于中间乘客乘坐几乎无影响;而探歌则受限于平台结构,后排地台中央凸起较高。


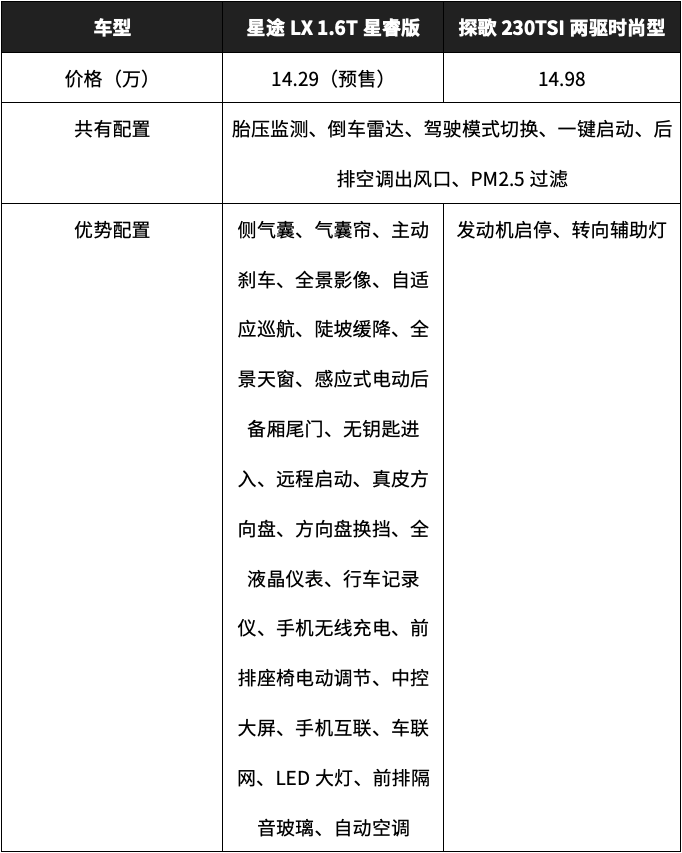
由于星途LX目前还未上市,因此配置对比部分我们选取星途LX预售价与探歌指导价相近的两款配置车型作对比,详见下表:

虽然星途定位国产高端品牌,但是它依旧延续了国产车型高性价比的“优良传统”。通过对比两车配置发现,即便在星途LX预售价更低的情况下,其表现还是大幅超越了探歌,性价比优势明显。

值得一提的是,星途LX的顶配车型还配备L2级自动驾驶辅助系统,这也是探歌全系都未配备的。有了它,不仅有助于缓解长途驾车时的疲劳感,而且对于提高城市通勤的安全性也有很大的帮助。

星途LX全系搭载1.6T发动机,最大功率145kW/5500rpm,最大扭矩290N·m/2000-4000rpm,与之匹配的是7挡双离合变速箱,官方百公里加速时间8.8s。

探歌则有1.2T和1.4T高低功率发动机可选,其中1.4T高功率版本最大功率110kW/5000-6000rpm,最大扭矩250N·m/1750-3000rpm,与之匹配的是7挡双离合变速箱,官方百公里加速时间为9s。结合参数以及同事的实际驾驶感受而言,星途LX的动力更加充沛,超车时底气更足。


通过上文的一番对比不难发现,面对合资劲敌大众T-ROC探歌,来自新兴国产高端品牌的星途LX展现出了强大的竞争力,无论是车身尺寸、配置还是动力表现相较后者而言都更具优势。而本文中选取作对比的星途LX的车型预售价就已低于探歌,一般而言新车公布的正式售价还会给我们一个“惊喜”,届时星途LX预计将具备更高的性价比。

那么到底是买星途LX还是一汽-大众T-ROC探歌呢?看到这,我相信其实不少读者心中已经有了自己的答案。如果你看中大空间、高配置、追求一定的驾驶乐趣,那么可以选择星途LX;如果你看中合资车的品牌价值,或是喜欢大众耐看的设计以及成熟的动力匹配,那么探歌则是不错的选择。

