个人信息不会泄露给第三方
福特汽车,一个百年的的汽车品牌,同时也是世界四大汽车集团公司之一,在2001年进入中国之后迅速发力,一度在国内被众多消费者认可。但是好景不长,2013年福特断轴门爆发之后,福特开始了漫长的召回之路。同时福特的口碑开始被大家质疑,销量也开始大幅下跌,资料显示2018年福特全球销量同比下跌9.1%。
2019年前三季度,福特在中国销量分别下降35.8%、21.7%、37.7%。这个数字几乎可以用惨不忍睹来形容。

在遭遇持续滑铁卢之后,福特于今年4月宣布了“福特2.0计划”。计划启动后,从财报上看,福特的经营情况已经有所好转。然而经营状况好转的同时,福特的质量依然存在很多问题。
质量问题频发的福特,参谋长说车平台接到了大量的福特投诉,投诉之后4S店和厂家一幅爱谁谁的态度,不管不问。对于这种行为,小编只有把这些案例写出来让大家看看福特的产品质量和售后服务有多么的糟糕。
发动机严重抖动
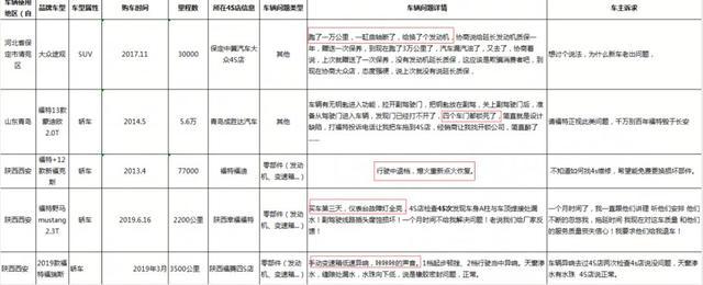
河北邢台的赵先生于2019年3月5号在河北信达汽车贸易有限公司购买了一辆2018款手动翼搏。据赵先生介绍,新车打火就感觉发动机有明显的抖动,销售告诉他这是正常现象,新车过了磨合期就好了。

赵先生信以为真,但是过了磨合期之后打火抖动依然明显,赵先生先后两次去4S店要求做检测,均被销售人员以各种理由拒绝。在赵先生的再三要求之下,4S店只承认这是三缸机的通病,只能更换机爪来缓解抖动。

然而更换了机爪之后问题并没有缓解,4S店也束手无策没法解决,车主无奈之下找到参谋长说车平台,寻求帮助。三缸抖动是三缸机的通病,但是还有更严重的发动机漏油问题。
新车异响,天窗漏水
车主冯先生于2019年3月在陕西福腾四S店购买了一辆2019款福特福瑞斯轿车,新车在行驶3000公里左右发生变速箱低速异响,具体表现为1档起步顿挫、2档行驶当中异响。除此之外,这款新福睿斯还发现天窗缝隙漏水的问题。


冯先生先后4次分别到两家4S店进行检测,检测结果为变速箱内异响,但是4S店解释为这种异响属于福睿斯的通病,并开来了同款车辆进行对比。对比发现,同款福睿斯也存在着此类异响。



对于这种通病,4S店技师表示:这类通病他们也没有办法处理,应该是三缸机的出厂问题,这个答案冯先生也只能无奈接受。
发动机漏油
崔先生于2019年3月在河南裕华福源汽车销售服务有限公司购买了一辆长安福特三厢福睿斯。

崔先生在去开着爱车去4S店做首保时,发动机出现异响。当时4S店的解释依然是磨合期,正常情况。之后崔先生在一次启动车辆时,崔先生突然发现车子下面有油痕,当时就怀疑自己的车子漏油了。于是,赶紧到4S店进行检查,当4S的维修人员拆下护板后发现,整台发动机的外表面几乎沾满了机油。

对于这样的情况,裕华福源汽车4s店的工作人员表示,他们也很难判断到底是什么地方漏的油,所以只能向厂家请示。厂家先是要求他们对发动机的六个点位进行检查,并拍摄照片,通过排除法确定漏油的具体位置。
经过检测,4S店给出的结果是:缸体结合处漏油,需要更换缸床垫,并要求他把车子留下来做进一步拆检。除了发动机漏油,还有让人瑟瑟发抖的福特断轴门。
福特断轴门


在网上搜索福特断轴门,你会发现案例还真是不少,点进去触目惊心的图片让人为之胆寒;车开着开车断轴了,大家可以想像一下,这是多么可怕的事情。
案例一

有网友爆料称,自己新买的蒙迪欧 (配置|询价),就在上高速的时候,出现了安全问题。
2019年9月12号晚上五点左右,车主在北京高速上行驶,突然车身抖动方向盘不受控制车身急速向右侧滑;车主用力把住方向盘尽量稳住方向,车子最终撞在最左侧车道护栏板上;幸亏当时车不多,没有被其他车辆撞到,但是车主和朋友也受伤了。车主下车一看,左后轱辘几乎已经掉下来,后悬挂断裂。车主的车刚过首保,总共才开了8000多公里!
才8000公里的新车居然出了这么大质量问题!如果当时有大车撞上来后果将不堪设想。但是车主将车拖到4S店后,4S店一直不愿意正面解决问题,而是一味的拖延,车主也是非常无奈。
案例二

一位车主在某论坛发帖称:他是2019年8月20在上海某4S店提了一辆福特翼虎,目前跑了不到5000公里。十一长假期间下午陪父母去乡下探亲,晚饭后返回,在乡间小路以并不快的速度压到一个“坡型墩子”后右前轮断裂,车就趴在了原地。万幸的是没有人员伤亡,也没有碰撞到其它车辆。经检测这辆新翼虎下摆臂从羊角中脱离,就此判断下摆臂与羊角脱离是导致半轴断掉的主要原因。

这样的突发情况让车主以及家人措手不及,都不敢相信新买不到2个月的新车会出现这么严重的问题。目前,此事件正在等待厂商的答复。
除此之外,我们平台收到的福特投诉问题也是不尽相同,一万公里曲轴断裂、车门锁死打不开、行车中退挡、仪表台故障灯全亮、手动变速箱异响等等。

福特质量问题频发,4S店和厂家相互踢皮球,完全不把消费者的生命和财产安全放在眼里。这样的企业真是让消费者心寒。
总结

市场疲软、销量下滑,福特的命运已经岌岌可危。为了能挽救颓势,福特在2019年开始疯狂发布新车型,希望能扳回一局。但是小编想说的是,一个车企的口碑积累需要亮眼的营销、用心的服务、最重要的是需要质量可靠、省心的产品来站稳市场。作为一个入华18年的老牌车企,短短几年时间福特就败光了百年的口碑。以上鲜活的案例可以看出福特这几年的质量简直差到极点,如果不将质量问题解决,发布再多的计划,再多的新车也无济于事。