个人信息不会泄露给第三方
11月5日,比亚迪正式给我们带来了全新一代秦,它的售价为6.49-8.19万,值得一提的是,在2020年1月25日前预定的车主还可以多享受5000元优惠,而优惠后的价格为5.99-7.69万元。

比亚迪把这款入门版的秦带到市场后,无疑像巨石投掷到海面上,再次引起来惊涛骇浪。不过,在我国自主品牌的紧凑型轿车市场里,还是有着不少好手等着比亚迪秦 (配置|询价)的挑战,比方说吉利帝豪 (配置|询价)以及东风启辰D60 (配置|询价)。下面我们就来深度分析一下,比亚迪秦、吉利帝豪以及东风启辰D60,将会在未来的市场上开展怎么样的角力吧!

全新比亚迪秦的外观沿用了家族式的“龙颜”设计,前来看起来比起上一代要传神不少。在尾部,去掉了贯穿尾灯的设计,只保留了比较普通的味道造型,虽然看起来似乎没那么醒目,但这毕竟还是要给秦Pro让路,而且秦的价格也确实要比秦Pro便宜,所以这一点也可以理解啦。总的来讲,比亚迪秦的外观,还是比上一代好看了不少,我相信对于不少“颜控”消费者来说,它还是有着一定的吸引力。

吉利帝豪的外观相信有绝大部分人都会觉得很熟悉,没错,因为帝豪同样也有着家族式的设计思路,前脸的“回”型进气格栅就是它的一个标志,看起来还是蛮不错的。尾部方面,它的尾灯设计看起来要比秦的尾灯要顺眼一点,我猜这大概是看习惯了秦Pro的贯穿尾灯,所以看着秦的尾部的时候,才会有这种违和感觉的吧。

东风启辰D60的外观则是相对运动了不少,前脸的外观设计有一股向前俯冲的姿态,因此从车头45度的方向去看,会觉得整辆车的运动感比较好。不过来到尾部,我认为启辰D60就要比以上两位竞争者稍逊一筹了。毕竟本来就不算太大的车尾,贴上一个横跨两盏尾灯的车型名字,显得有些多余,影像美感。


在内饰设计部分,比亚迪秦也融入了家族式的设计风格,把绝大部分功能集成到中央屏幕上,虽说体验感可能没有机械式按键方便,但这种设计方法仍然是很能体现出科技感的。空间表现上,比亚迪秦表现还不错,座椅填充物比较柔和,且有一定的支撑力。

吉利帝豪同样是采用了吉利的家族式设计风格,不过在帝豪上可以发现,设计师真的花了不少功夫到帝豪的内饰上,因此你们能从图片里看出,吉利帝豪的物理按键比较有序地排列好,同时还有这一个尺寸适中的中控液晶屏,在科技感与实用性上,我认为吉利帝豪是做得挺不错。

在东风启辰D60的内饰上,我们首入眼帘的必定是中控上的环抱式座舱,因为里头的中控布局设计,均是有点儿面朝司机的设计。另外,大尺寸的中控液晶屏幕设置在了空调出风口的下方,实际乘坐并且操作起来的时候,可能会不太方便。


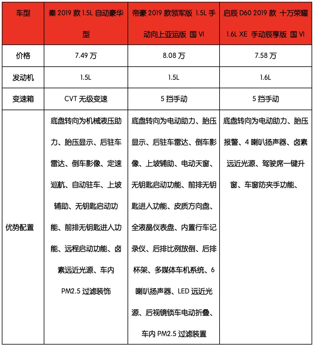
在开始配置对比前,我先选出了三款车型中价格相近的版本进行对比,它们分别是比亚迪秦2019款1.5L自动豪华型、吉利帝豪2019款领军版 1.5L手动向上亚运版国VI以及启辰D60 2019款 十万荣耀1.6L XE 手动辰享版 国VI。下面我们就先来看看,它们三辆车所共有的一些配置:

从共有配置的角度看,实际上三款车型所共有的配置并不算太多,这就意味着三者在同价位下,都作了一些不同配置的侧重。不过在开始分析配置的异同前,我们还是可以看到在同价位里,比亚迪秦的竞争力要比它们俩高,毕竟在传动系统上,就已经给到了CVT无级变速,这对喜欢开自动挡车型的消费者来说,无疑是一个极大的诱惑力所在。因此,我认为在未来,或许有不少消费者会因为变速箱的原因,而去选择比亚迪秦。好了,那么我们现在继续看一看,三辆车究竟有什么不一样的配置。

从三辆车的不同优势配置上,我们可以很明显地看到,比亚迪秦与吉利帝豪的优势配置要远多于启辰D60,但实际上这并不意味着启辰D60就是一辆不划算的车型呀,因为这款车型实际上是启辰D60的入门版本,因此配置不算太丰富。吉利帝豪是这三者里定价最高,且优势配置也是三者里最多的车型,值得一讲的是,帝豪有不少配置对于消费者来讲,是非常实用的。不过,这款车型其实是帝豪车系中的中低级别配置,所以尽管配置丰富,但依然采用了手动变速箱。吉利帝豪对不少消费者来讲绝对是有诱惑力,不过前提只是你能否接受手动挡车型。最后要讲的车型,就是比亚迪秦,它虽然配置不及帝豪丰富,但胜在实用配置该有的都用,同时,它配备的是CVT无级变速箱,对于不少喜欢自动挡车型的消费者来讲,是一个极具诱惑力的优点。

比亚迪秦2019款1.5L自动豪华型实际上是次顶配车型,因此它的配置丰富度自然也有着次顶配该有的样子。三辆车的价格区间虽然非常接近,但实际上侧重点并不一样,比亚迪秦的定位更倾向于更为入门的销售市场,吉利帝豪则是侧重中低端的车型,而东风启辰D60明显是三者中最倾向于中高端车型。


三辆车的价格区间虽然很接近,但实际上瞄准的人群都不太一样。从配置上来讲,我认为比亚迪秦的次顶配与中配车型会卖得比较火,因为在同级别的车型情况里看,它拥有着更强的竞争力。而吉利帝豪,我认为低配、中配的车型都会卖得不错,因为在这些车型中,所配备的配置都不是太低,只要能接受手动挡车型,那么基本上也能获得不少消费者的认可。而如果你预算比较充沛,想买车身尺寸较大,动力也较好的车型,那么东风启辰D60,就会是你一个不错的选择,因为东风汽车在中高端车型上,所配备的配置较为完善,对那部分人来讲,也特别有吸引力。